地址:安徽省合肥市高新区彩虹路1008号 电话:0551-65371668
信箱:acdi@acdi.ah.cn 企业邮箱登录 传真:0551-65371668 邮编:230088
版权所有 安徽省交通规划设计研究总院股份有限公司 All Rights Reserved. 皖ICP备05001550号 本站支持IPV6访问
设计总院在全国公路养护工程创新大赛中斩获多项荣誉
发布日期:2025-12-26 点击量:
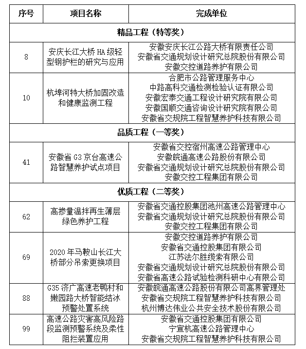
近日,中国公路学会养护与管理分会发布2025年第四届公路养护工程创新大赛获奖名单。设计总院及所属智慧养护、高速检测共收获精品工程(特等奖)2项、品质工程(一等奖)1项、优质工程(二等奖)4项,充分展现了设计总院在工程养护领域的卓越技术实力与创新能力。
全国公路养护工程创新大赛是我国公路养护行业最具权威性和影响力的全国性赛事,获奖项目具有养护理念新、技术含量高、社会效益好、推广应用价值广泛等特点,是全国公路养护领域取得的重要成果。
近年来,设计总院积极服务交通强国建设,持续深耕智能监测、绿色养护、智慧管养等前沿方向,不断加强技术研发与工程创新,取得了丰硕成果和显著成效。

地址:安徽省合肥市高新区彩虹路1008号 电话:0551-65371668
信箱:acdi@acdi.ah.cn 企业邮箱登录 传真:0551-65371668 邮编:230088
版权所有 安徽省交通规划设计研究总院股份有限公司 All Rights Reserved. 皖ICP备05001550号 本站支持IPV6访问

您的位置: